Functional and performance test automation for a cloud service portal
See how Opcito automated functional and performance testing to boost speed, accuracy, and reliability for a global cloud service portal
Engagement details
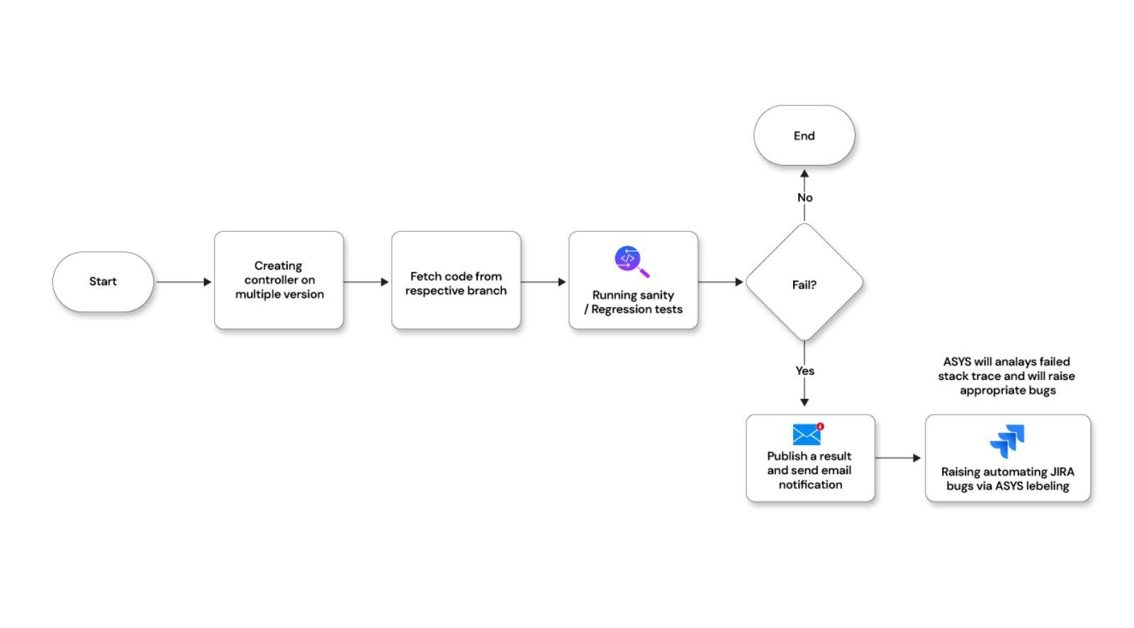
Opcito partnered with a global leader in virtualization and cloud computing to modernize testing for its cloud service portal. The customer relied heavily on manual functional and performance testing, leading to long cycles, delayed releases, and inconsistent results. They also lacked a framework for API performance validation, limiting visibility into system responsiveness under varying workloads. Opcito built a Pytest-based automation framework, integrated it with Jenkins for continuous execution, and added automated reporting through the customer's internal dashboard. Concurrent API testing helped uncover performance bottlenecks early. The collaboration delivered a faster, more accurate, and fully continuous testing process, strengthening both functional quality and system performance.
Technologies
- Python
- Pytest
- Jenkins
Benefits
- Faster testing cycles with reduced manual effort
- Higher accuracy through consistent automated validation
- Continuous system monitoring with daily Jenkins-driven test runs
- Real-time insights through automated reporting
- Improved performance via concurrent API testing













