Opcito's Cloud, DevOps, and Product Engineering Expertise
- Cloud-Native
Product Engineering - VAPT
- DevSecOps
- GenAI App
Development - Security Product
Engineering
Changing the mainstream IT mindset with a true cloud-native approach and cloud-native software to embrace what is vital for a truly agile application development experience
Simple and pragmatic cloud architecture -
Cloud-native development by leveraging cutting-edge technologies and dependable tools to design products and services with reliable cloud architecture using Containers, Serverless, and Microservices with our certified team of cloud architects
Microservices-focused development +
Automated continuous deployments +
Cloud security and governance +
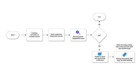
Complete vulnerability analysis with end-to-end assessment and exploitation of potential vulnerabilities in an application, network, or IT ecosystem to proactively address security risks and protect from cyber threats
Vulnerability Assessment -
Identify potential weaknesses in a system's hardware, software, or configuration with network scanning, web application scanning using SQL injection, cross-site scripting (XSS), cross-site request forgery (CSRF), and source code analysis
Penetration Testing +
Implement a robust DevSecOps framework to accelerate secure software delivery by managing security and compliance throughout the continuous development, integration, and deployment (CI/CD) pipeline
Real-time monitoring-
Continuous monitoring of the overall health of the development process and application systems against the key performance measures and log-based metrics combined with right tools to ensure end-to-end real-time monitoring
Managed SRE +
Incident management +
Security and remediation automation +
Build robust business applications by harnessing the power of generative Artificial Intelligence to deliver exceptional customer experience and solve complex business challenges
Customized Generative AI Development Services -
Leverage the capabilities of Large Language Models (LLMs), diffusion models, and transformer models to build customized generative AI applications that efficiently serve your business needs
Model Fine-tuning +
MVP and PoC Development +
Develop innovative and robust security solutions tailored to meet unique security needs of your business with our product engineering expertise especially catering the security prospects
Security MVP/Prototyping -
Validate your security ideas before heavily investing in development and refine your product roadmap to better your security product minimal viable product
Building Security Products +
Security Product Modernization+

Opcito
customers
leadership experience
engineers
Reduced time
to market
Achieve industry-wide
compliances
40% to 60%
cost saving
Zero
downtime
Reduced total cost of ownership (TCO)
Zero
vulnerabilities
Delivering Dynamic Solutions Globally With Our Continuous Innovation Practices!
- Blog
- Blog
- Blog
- Blog
- Blog
- Case Study
- Case Study
- Case Study
- Case Study
- Case Study

































